NgShop E-Commerce is an ecommerce application created by Nx Monorepo & Angularv14 & and nodejs,
- Manage users.
- Manage categories.
- Manage products.
- Manage orders & order-items.
- Jwt authentication using express-jwt lib
- Upload File usign (nodejs , express, angular)
- Communicate between apps and libs using modules.
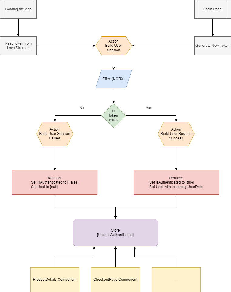
- Manage user Authentication using NgRx state management.
NgShop E-Commerce Application requires Node.js v16.13.0+ to run.
Install the dependencies and devDependencies and start the server.
#For The Server
cd ngshop-mean-stack-ecommerce-app
cd server
npm i
npm start
#For The Client
cd ngshop-mean-stack-ecommerce-app
cd client
npm i
ng serve --openFor .env file
API_URL=your_api_base_url
SECRET=your_jwt_secret_key
CONNECTION_STRING=your_mongodb_connection_string
STRIPE_SECRET_KEY=your_stripe_secret_keyNgShop E-Commerce Application is currently created with the following libraries. Instructions on how to use them in your own application are linked below.
| Plugin | NPM | Version |
|---|---|---|
| nodemon | https://www.npmjs.com/package/nodemon | ^2.0.16 |
| express | https://www.npmjs.com/package/express | ^4.18.1 |
| dotenv | https://www.npmjs.com/package/dotenv | ^16.0.1 |
| cors | https://www.npmjs.com/package/cors | ^2.8.5 |
| morgan | https://www.npmjs.com/package/morgan | ^1.10.0 |
| mongoose | https://www.npmjs.com/package/mongoose | ^6.3.6 |
| bcryptjs | https://www.npmjs.com/package/bcryptjs | ^2.4.3 |
| jsonwebtoken | https://www.npmjs.com/package/jsonwebtoken | ^8.5.1 |
| express-jwt | https://www.npmjs.com/package/express-jwt | ^7.7.5 |
| multer | https://www.npmjs.com/package/multer | ^1.4.5-lts.1 |
| primeng | https://www.npmjs.com/package/primeng | ^13.4.1 |
| primeflex | https://www.npmjs.com/package/primeflex | ^3.1.2 |
| primeicons | https://www.npmjs.com/package/primeicons | ^5.0.0 |
| normalize.css | https://www.npmjs.com/package/normalize.css | ^8.0.1 |
| quill | https://www.npmjs.com/package/quill | ^1.3.7 |
| i18n-iso-countries | https://www.npmjs.com/package/i18n-iso-countries | ^7.5.0 |
| animate.css | https://www.npmjs.com/package/animate.css | ^4.1.1 |
Note: you cand find more in
package.jsonfile.
Nx is a smart, fast and extensible build system with first class monorepo support and powerful integrations.
- Dev tool.
- Typescript based mono repo tool.
- Built on top of Angular Devkit.
- Nx was created by Angular team at Google.
- Now its NRWL.
- Nx provides tools to give you the benefits of a monorepo without the drawbacks of simple code collocation.
- Faster Command Execution.
- Controlled Code Sharing.
- Consistent Code Generation.
- Accurate Architecture Diagram.
- Great CLI.
- Rebuilding and Retesting what is Affected.
A monorepo is a version-controlled code repository that holds many projects. While these projects may be related, they are often logically independent and run by different teams. When you woking with monorepo you can have : -One repository -Multiple rpojects -Shared Libraris
- Ease of code reuse.
- Simplified dependency management.
- Atomic commits.
- Collaboration across teams.
- Single package.json policy.
- Single node_modules Folder.
- Maintain configurations.
- Coordinating a release process.
- Setting up an entire project.
MIT
Free Software, Hell Yeah!














