You signed in with another tab or window. Reload to refresh your session.You signed out in another tab or window. Reload to refresh your session.You switched accounts on another tab or window. Reload to refresh your session.Dismiss alert
Oleksandra Lytvynets edited this page Dec 19, 2022
·
8 revisions
Note:
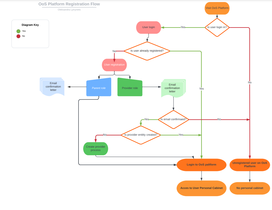
Parent role is a very simple role, so User data = Parent Data, no additional information is needed. Also, email confirmation is not required. SO after successful user registration, a user with a parent role can be successfully logged in with access to a personal cabinet.
On the contrary, the **provider **role is much more complicated, it requires both email confirmation and additional data, so after successful user creation, the user should submit another form, and only after that can be logged in to the platform with access to personal cabinet