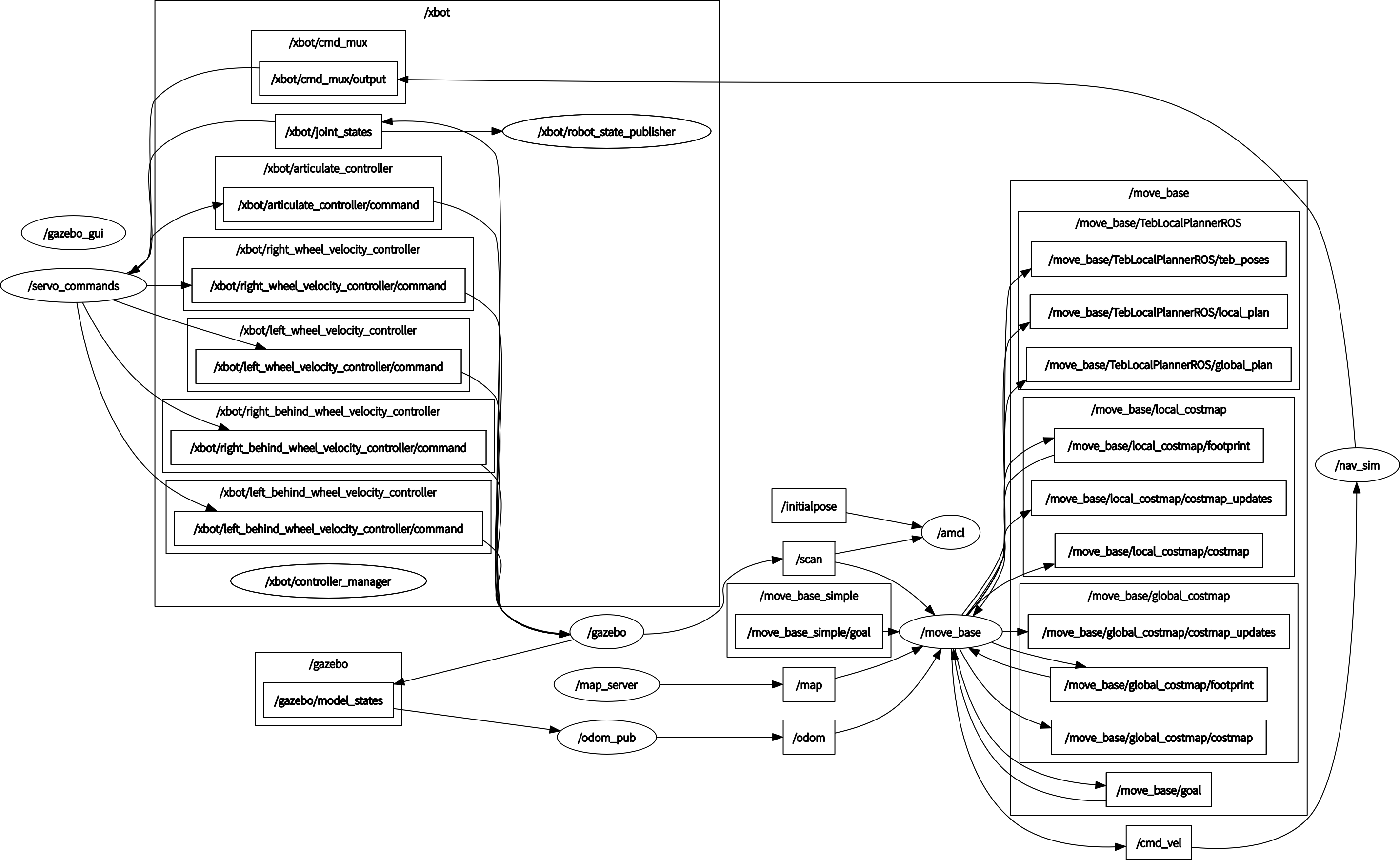
该项目旨在创建一辆铰接式铲运机模型,在gazebo中进行建模仿真,并设计相应的环境感知,路径规划,路径跟踪控制模块。
系统使用Ubuntu 20.04 ,ros框架采用ROS-noetic
-
git clone https://github.com/KJ-Falloutlast/articulated_vehicle.git -
安装所需要的依赖
sudo apt-get install ros-noetic-velocity-controllers sudo apt-get install ros-noetic-position-controllers -
进行编译
catkin_make
- 启动底盘驱动:
roslaunch mrobot_description rosbot_spawn.launch - 启动导航:
roslaunch mrobot_navigation amcl_nav.launch
- watching the video of our articulated_vehicle!



